
《華嚴經·十住位之十八》
【提要】:怎樣是諸佛演說根本智法則?什麼是解脫與無上正覺的正因?什麼是普遍的能力?什麼是菩薩無師智?什麼是凡夫妄想與無上正覺的區別?
音頻文字稿 2025-11-29諸位同學大家好!
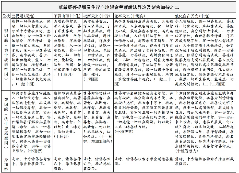
我們繼續來看普光明殿十住位。我們上一次談到了住行向地四位行法中的菩薩說法,十方諸佛加持,我們來對比十方諸佛加持的模式。上一次我們對比了第一段,住行向地四位行法當中,十方同名諸佛加持菩薩說法。
我們繼續來看,十住位的時候,就是十方諸佛同名法慧,普現法慧菩薩前,加持法慧菩薩說十住位行法。十行位、十迴向位、十地位都有相應的經文,但是這些經文都有細緻的差別。
這個諸佛加持,就是我們自己自性根本智的加持,加持就是生起力量、發生作用。諸佛加持菩薩說法,就意味著根本智以那樣的方式發起自性智慧的形式和標準,也就是根本智在這一法中的屬性規定。在十住位的時候,就是十方諸佛同名法慧,然後加持法慧菩薩說法,意思就是十方諸佛要以法慧菩薩的這種方式,來宣佈根本智在這一法中的屬性規定,就叫加持。
諸佛本來是同體的,是遍一切處、入一切法的,但是諸佛如果是以某種名字的形式出現,就意味著這個無上正覺必須要以這樣的方式呈現出來。並不是諸佛本身只有這樣的方式,而是說當修行者到這個位次的時候,只能以這樣的方式才能見到諸佛,這就是十方諸佛同名法慧,這同名很重要。
假如我們去查《華嚴經》菩提場會,就會發現世尊成就無上正覺,六種十八相震動,一切法中皆有如來坐於道場,那個如來沒名字。沒名字的意思就是代表遍一切處、入一切法,不需要一種特殊的方式,我們就能體會到他。所以這個諸佛如來有沒有名字很重要:如果沒名字,就代表遍一切處、入一切法;如果有名字,就意味著根本智必須以這樣的方式呈現在這一位次的行法中。
在普光明殿《離世間品》,十方諸佛現前,那個諸佛也沒名字;十信位的時候,《賢首品》十方諸佛現前,讚歎賢首菩薩說法,那個十方諸佛也沒名字。從住行向地四位行法,乃至於《普賢行品》、《如來出現品》,十方諸佛、十方如來現前,給菩薩作證,那些都有名字,有名字就意味著那一位次的行法,必須以那樣的方式才能在我們的知識、經驗裡面呈現。
諸菩薩受佛加持生起說法,這意味著什麼呢?就是這一行法是依根本智生起的。像十住位,法慧菩薩受法慧諸佛加持生起演說,就意味著十住位行法是依根本智生起的,指向行法實踐。就是十方諸佛要藉助於法慧菩薩宣說指向行法實踐,指向生命體驗。
菩薩說法就是差別智的形式和標準。前面談到諸佛現前、諸佛加持,就是自性根本智的力量生起,它是發起自性智慧的形式和標準。菩薩說法就是差別智的形式和標準,這個就是根本智這一個屬性規定在差別智中的具體表現。修行者生起行法實踐,也就是這兩種屬性規定的落實,在哪落實?就是在行法實踐、生命體驗裡面去落實。它是要把自性力量,就是我們自己先天的那個自性的力量,通過菩薩宣說到達現象界自我的知識、經驗、體驗裡面。這些諸佛現前、加持菩薩說法,總而言之,都要在我們的生命體驗裡面呈現。
這個十方諸佛現前加持菩薩說法,十住位法慧諸佛告誡法慧菩薩說:這是『毗盧遮那如來往昔願力、威神之力,及如所修善根力故……為增長佛智故,深入法界故,善了眾生界故,所入無礙故,所行無礙故』等等,一直到『知一切根故,能持說一切法故,所謂:發起諸菩薩十種住。』這些十方諸佛同名法慧加持法慧菩薩,總體來說就是什麼呢?諸佛加持就是自性根本智發起自性智慧的形式與標準,這是根本智在這一法中的屬性規定。反過來講就是我們修行者到十住位那個目標是什麼?當我到十住位的時候,我們行法實踐的目標就是增長佛智故、深入法界故、善了眾生界故,是這一些。
在十行位的時候,十方諸佛同名功德林,加持功德林菩薩說法,這一塊是怎麼說呢?是『為增長佛智故,深入法界故』,這些和十住位差不多,個別的有差別:十住位這裡談到是『入一切智性故,覺一切法故』;十行位是說『攝取一切智性故,覺悟一切諸法故』,這有細微的差別。我們明瞭了十住位、十行位它的行法實踐的宗旨,一個是說我們在一切法中能夠生起準確的概念,上升須彌山頂,請佛入於寶殿,這是法慧菩薩入『菩薩無量方便三昧』生起的十住位行法;十行位的時候,功德林菩薩入『菩薩善思惟三昧』;把這兩位菩薩所入三昧不同並列起來,對比一下就能知道十住位與十行位這裡談到的『入一切智性故』和『攝取一切智性故』有什麼差別。
十住位的時候,世尊上升須彌山頂,天帝釋帶領大眾迎佛入於寶殿;這就是我們關注一法,這一法在生命中凸顯,我們給它一個概念;我們人天眾生有給一一法命名的能力,有給任意一法給一個概念的能力。十行位的時候,就要依賴於這些概念生起菩薩善思惟;善思惟不能離開概念,所以十行位的時候,那個經首怎麼說呢?就是『世尊不離一切菩提樹下及須彌山頂,而向於彼夜摩天宮寶莊嚴殿。』
十迴向位的時候怎麼說呢?就是十方諸佛同名金剛幢,加持金剛幢菩薩說法,這個行法實踐的目標就和前面兩個不一樣。十迴向位的時候,這是『為令諸菩薩得清淨無畏故,具無礙辯才故,入無礙智地故,住一切智大心故』等等。這裡面談到多少呢?談到了二十一種,就是十方諸佛要加持金剛幢菩薩說法,那個目標是什麼?二十一種,這裡面已經有什麼呢?『具無礙辯才,入無礙智地,入於普門法界,現一切佛神力。』這個比前面就廣大多了,能力強多了。
十地位的時候怎麼樣?十方諸佛同名金剛藏,加持金剛藏菩薩說法。這個目標怎麼說呢?就是『令入智地故,攝一切善根故』等等,這裡談到的是一共二十二種因緣。這一些和前面十住、十行、十迴向又不一樣,十地位的時候也談到『一切世法不染故,出世善根清淨故,得無礙辯才光明故,住大辯才地善決定故』等等。它也談到『得無礙辯才光明』,前面十迴向位講的是『具無礙辯才,入無礙智地』,兩個都是無礙辯才,這兩個有什麼差別?十迴向位是從如實知金剛智慧成就角度去講,這個十地位要和生命體驗結合在一起,是能在體驗當中呈現的。這些都是在講不同位次的行法實踐,行法實踐的目標、標準不一樣,屬性規定不一樣。這個我們在談到具體行法的時候,會把這些都講清楚。
但這裡面有個共同的,是什麼呢?就是關於智慧的『智』。十住位的時候『增長佛智故』,十行位『增長佛智故』,智慧的『智』,什麼是『智』?就是自性般若智慧本身生起的作用就是『智』。智慧的『智』要有表現方式,有它的規則、有它的屬性,那個表現方式是什麼?就是人天眾生的概念性思惟,這個概念性思惟怎麼樣來規範才符合菩薩行法,那就由這四位菩薩演說。自性智慧從文殊師利菩薩一生起,一直到登地位生命體驗,這個過程是在住行向地四位行法裡面把它講清楚。
自性智慧不是看不見摸不著的,不是玄玄的一個東西,而是我們每天都在運用,只是我們不知道怎麼規範它,才符合這些諸佛加持菩薩說法的這個規定。這個規定是指向哪兒的?就是指向解脫與無上正覺。我們在凡夫種性的時候也有概念性思惟,但是那個指向什麼地方呢?指向娑婆世界的一切法。
住行向地四位行法裡面,依於自性能力、依於自性智慧生起作用,它就是要規範一些形式、屬性。也就是說我們在住行向地四位行法裡面,行法實踐是有明確目標的,是有目標感的、有目的性的。雖然說當我們到等覺位的時候,這個目標感、目的性也是一種妨礙,但是在住行向地四位行法裡面,行法實踐有目標、有規範、有目標感、有目的性。這個目標和規範最終就是指向解脫與無上正覺。
後面說諸佛即與法慧菩薩『無礙智、無著智、無斷智』等等,最後『無懈智、無奪智』。『何以故?此三昧力,法如是故。是時,諸佛各伸右手,摩法慧菩薩頂。』這是法慧諸佛即與法慧菩薩十種智。這十種智裡面,直觀感受是什麼呢?它沒邊界,為什麼沒有邊界?因為它是出於根本智的屬性,根本智的屬性就是沒邊界。邊界是什麼意思?邊界就是條件。這裡談到無礙智、無著智的意思就是沒條件。什麼叫作沒條件?條件是什麼?條件是我們生起個體的知識、經驗的邊界。
比方說我們要關注某一法,它是在眼耳鼻舌身一切法裡面有那麼一法引起我的關注,我為什麼要關注它?這一法與其他諸法不同,所以我才會關注它。哪個地方不同?我們就要給它一個邊界,從十住位行法來講,當然就是我們關注這一法,這一法凸顯,我們給它一個名字,直接上升須彌山頂,這一法就是一座須彌山。這個名字就準確地在一切法當中標識出這一法的準確位置,這是直接轉入到差別智。差別智裡面這一法生起,差別智就叫因緣生法。因緣生法就是有條件的,有條件它就會生起。
而這一法怎樣進入我的報身世界呢?我關注它,我關注它的時候,我關注的條件就是這一法生起的邊界,就是一念無明生起。而這個根本智,諸佛即與法慧菩薩無礙智,這個根本智沒條件。沒條件還要有智慧的『智』,是怎麼做到的?這就要談到自性能力,特別是根本智的能力提供無礙智、無著智這一些。無礙智、無著智沒條件,就是我們現在講的『法則』。
自性能力既然是本來就有的、與生俱來的,那就不依賴於現象界自我的知識、經驗的多少,不依賴於我是不是打坐、參禪的多少,自性能力本來就在。就好像說我們談到見性位,『見』就是指的體驗和明瞭,見性位的『性』,自性就是自己本來就有的能力,這個能力當下就完備、就具足,看得見摸得著。這是人天眾生區別於其他有情的特別的能力、特別的品質,人天眾生人人具足,這個是成就解脫與無上正覺的正因。所以世尊在經典中講,『諸眾生中唯天與人能發菩提心、能生起行法實踐、能得無上正覺。』這個就是人天眾生自性本身提供的一種特別的能力。
這個能力既然是本來就有的、與生俱來的,它就不依賴於現象界自我的知識、經驗多少,我打坐多少、我布施了多少、我持沒持戒,它本來就在。只要我們有能力或者有善知識引導我們回望自己,把自性這一塊區別於人天眾生的,我們成就解脫與無上正覺必須的那個能力給我們確切指出來,我們就能夠認識到這就是自性本身的能力,是我們成就解脫與無上正覺的正因。如果方法得當,當下就可以見性。
這是諸佛即與法慧菩薩無礙智、無著智等等,這個沒邊界。這就要談到自性能力它提供什麼,自性能力所提供的就是具有普遍性的能力。沒有邊界是什麼?沒有邊界的意思就是它不依靠於種種條件才存在,它甚至不依賴於生死作為條件而存在。凡是我們談到自性能力的時候,它並不因為我在生死法界,於是它就會中斷,不會!這個叫具有普遍性的能力,具有普遍性的能力就是無礙、無著、無斷。
那什麼叫作普遍性?普遍性有兩個意思。
一個就是共一切人天的,普遍性不是代表的混沌一片的、沒辦法琢磨的、看不見摸不著的,不是這個意思。普遍性的意思是講第一個,就是共一切人天的,因為這是人天眾生的自性能力;我有、你也有,凡夫有、聖者也有,就是共一切人天的。比方說我們人天眾生皆有覺知觀察一切法的能力,皆有概念性思惟能力,這是共一切人天眾生的。人天眾生皆所具備的屬性,這就是法則。
法則的意思就是必然的,誰來了都要遵守,不論是凡夫還是聖者,這就是法則。就好像自然法則中的數學公式、物理公式一樣,不因為我們知道它還是不知道它,它都存在,都發生作用。那在我們生命體驗裡面是什麼呢?生老病死、生住異滅、成住壞空,這一些都是共一切人天的,甚至於是共一切有情的。共一切人天的意思,就是有善思惟的能力、有追求解脫與無上正覺的能力,這些是法則。
法則沒邊界,就是無礙智、無著智、無斷智。我們在座的各位都有這樣的智慧,並且這個智慧不因為個體差異就有多少、有不同。這是自性能力第一個普遍性。因為是自性能力的,從我們自己來講就是先天的,先天就有的、我生來就具足的,就是自性能力。先天的意思就是不因為我出生還是不出生、不因為生死,這個能力就會改變叫先天的,這是共一切人天的。
另外一個是什麼呢?它能夠遍布我們自己的一切知識和經驗。什麼意思呢?就是自性能力能夠在個體生命中普遍呈現、普遍有效、穩定必然,管這個也叫作無礙、無著、沒有邊界。
在自我的知識、經驗中呈現出來這一塊是自性能力,其實就是一念無明的能力。這個法則具有普遍性、穩定性、必然性。但是它有主觀性,因為它是依於個體生命呈現出來的,有主觀性,但是有主觀性的同時,也有必然性和普遍性。這個怎麼體會呢?就是有情眾生皆有生起兩種無明的能力,皆有生起兩種無明的體驗,有基於自我的貪嗔痴慢、有妄想能力,也有追求解脫與無上正覺的能力。這一些都是隨著個體生命呈現出來的,但是有普遍性,每一位人天眾生都有這樣的需求,管這一些都叫法則。
這是談到自性能力所提供的法則的力量,這個諸佛即與法慧菩薩十種智,講的就是這一塊,這是法則的能力。法則的能力、根本智的能力具有普遍性、穩定性的這個能力要通過法慧菩薩演說出來。也就是從根本智的那個力量轉入到差別智的力量,從這個差別智的力量進一步的轉到我們自己的知識、經驗、體驗裡面來,這是十種智。
在十住位的時候,這個十種智都是說能夠生起名相概念的能力,像這個無礙智、無著智、無斷智,我們能夠給生命中任意一法命名的能力。這個能力是依賴於世尊坐普光明殿這個力量生起的,由文殊師利菩薩演說的。我們給一切法命名的能力,並不因為這一法是善的、是惡的、是美的、是醜的,於是我們命名的能力就有所降低、就有所提高,不會。我們這種給一切法命名的能力,呈現出來就是無礙智、無著智、無斷智等等。
十行位的時候怎麼樣呢?十方諸佛同名功德林,即與功德林菩薩加持,讓功德林菩薩演說十行位行法,十行位行法就是菩薩善思惟行法。善思惟行法依賴於什麼?依賴於名相概念。所以十行位的時候,世尊不離一切菩提樹下,也就是我們自己不離眼耳鼻舌身的一切法,而上升須彌山頂,這是到十住位。那我們自己來講怎麼說呢?在眼耳鼻舌身的一切法中,我關注某一法,給它一個概念,這就是無礙智、無著智、無斷智的體會。
到十行位的時候,功德林菩薩入菩薩善思惟三昧,諸佛即與功德林菩薩十一種智,功德林菩薩演說這一切法。所以十行位經首就是世尊不離一切菩提樹下及須彌山頂帝釋殿,而上升彼夜摩天宮寶莊嚴殿,我們現在話怎麼說呢?就是不能離開眼耳鼻舌身的一切法,不能離開名相概念而生起菩薩善思惟。這菩薩善思惟裡面是自性根本智提供的力量,意味著這菩薩善思惟就是十方諸佛宣說十行位行法的屬性、標準,通過誰來宣說?通過功德林菩薩來宣說。我們自己生起菩薩善思惟行法,那個生起菩薩善思惟行法的那個力量,就是我們自己的功德林菩薩。
諸佛賦予功德林菩薩什麼樣的智慧呢?這講了十一種智慧,就是我們自己自性本身賦予我們一種力量,這個力量是通過功德林菩薩演說出來的。具體表現就是十一種智,十一種智就是比前面十住位法慧菩薩這十種智多了一個什麼呢?多了一個無師智,其他的都一樣。什麼意思呢?就是修行者生起菩薩善思惟行法,比十住位來講多了一個無師智。
『無師智』是什麼?修行者回望自己,通過菩薩善思惟行法能夠得如來地的十種智。『無師智』不是代表著不再需要善知識,不是代表自己留在家裡面,自己在那思惟就可以了,不是這個。同樣要依賴於善知識、依賴於經典,但是一切這一些菩薩無上正覺智慧要依賴於自我的善思惟來生起、來檢驗、來體驗,這個就是無師智。聽來的不算,如果是聽來的自己沒想明白,沒有到自己的善思惟行法中,就是聲聞種性的那一塊。
十信十住位之前,我們依賴於經典、依賴於善知識的宣說生起行法實踐,那一個就是聲聞種性的,是以聽來的東西作為標準生起行法實踐的。即便我們去閱讀經上的東西,諸佛菩薩說的,同樣是聲聞種性的,為什麼?因為我們關注的就是經典裡面引號裡面那一塊,經典上說了,『凡所有相,皆是虛妄』,於是我看待我眼耳鼻舌身的一切法皆是虛妄,這種就是聲聞種性的行法。即便我天天閱讀《法華經》、《華嚴經》,從裡面摘出幾句來,以這個為標準、為目標,也是聲聞種性的行法。
菩薩種性是什麼呢?就是要把這些經典還原到自己的知識、經驗、體驗中。就是我確切地能明瞭這句話講的是在哪一個範圍裡面的、哪一位行法實踐的、它的標準是什麼、我的體驗是什麼?我符合那部經講的那個意思,這個『無師智』。
十迴向位十方諸佛同名金剛幢,加持金剛幢菩薩說法,金剛幢菩薩所入三昧是菩薩智光三昧。這兒說『諸佛即與金剛幢菩薩無量智慧,與無留礙辯,與分別句義善方便,與無礙法光明』等等,這是十種智慧。十地位的時候,十方諸佛同名金剛藏,加持金剛藏菩薩說法,這講了十種智慧力。十迴向位、十地位要比十住位、十行位更廣大、更深刻,這個廣大跟深刻是朝哪個方向去拓展的呢?就是從思辨領域的解脫和無上正覺,指向眼耳鼻舌身的一切法,到知識、經驗領域的解脫與無上正覺。
前面十住位、十行位得如來地的十種智,不得如來地十種力;而十迴向位、十地位得金剛種性智慧,這是得別教菩薩的十種力。就是從思辨領域的解脫跟無上正覺,指向知識與經驗領域的解脫與無上正覺。
這做個對比就是這樣的,所以我們現在的修行者到十信位、十住位,發起菩薩行法要經過十行位、十迴向位,最終指向十地位得別教菩薩無上正覺。它是一個從自性本身的力量逐漸地指向眼耳鼻舌身生命體驗這麼一個過程,龍樹菩薩是把這個過程放慢一步一步來講的。這意味著什麼呢?意味著我們現在的修行者沒有辦法直接去生起十行位、十迴向位、十地位行法。
有些修行者就是講:我先修十信位、十住位,哪一天我修得累了,我換換口味,能不能看看十迴向位、十地位行法。上午我修十住位、十行位行法,下午去修十迴向位、十地位行法,做不到!住行向地四位行法是在一一法中生起的,瞬間就能生起。這些行法位次之間不同的經文細節,是為了表明這些位次的行法實踐標準和體驗上的差別。這些細節可以準確地指出行法實踐在生命體驗中的位置,所以要把這個行法理論看清楚、看準確。
我們上一次的時候談到了菩薩行法中的諸佛成就地,我們強調了修行者從初發心到如來地,要在三個地方證得與諸佛等同。
第一個,『證諸法空,得無生忍,得一切智,與諸佛等同』。這一塊就是修行者以梵行清淨登菩薩心地,這個在華嚴行法裡面就是在第七住位,證得與諸佛等同。
第二次登地位是在哪兒呢?在色身世間,到華嚴行法的登地位,確切講第八地位得無生法忍,這是以三賢位金剛種性智慧到登地位,到這兒得『菩薩道種智,與諸佛等同』。這是兩個登地位,一個是登上菩薩心地,一個是登上眼耳鼻舌身一切法,兩次證得與諸佛同等。這兩個都可以在差別智行法裡面去獲得體驗。
第三次就是修行者到等妙覺位,普賢菩薩法界、如來地的法身世間,得『諸佛如來一切種智,與諸佛如來等同』。這第三個是根本智行法裡面獲得的,這就是修行者從初發心到如來地,要在三個地方證得與諸佛等同。
菩薩心地是什麼呢?我們現在的修行者到十住位,到第七住位『證諸法空得無生忍,得一切智,登菩薩心地』。心地的知識和經驗有限,就是我們談到現象界的菩薩心地,還有現象界眼耳鼻舌身的一切法,這兩個在現象界。也就是在我們的知識、經驗裡面,知識、經驗是有限的,有限就是有邊界。而我們人天眾生有基於知識和經驗上升為法則的欲求和能力,什麼意思呢?就是我們生命中生命體驗,我們的知識、經驗是有限的,而我們拓展這種知識、經驗的欲求和能力是無限的,這我們要把它確切講清楚。
我們一般來講都是說世界是無限的,法界是無限的,有無量的。確切來講我們每個人的世界,『世界』就是眼耳鼻舌身的一切法,加上我們自己對它的定義,這個等於一個世界。如果只有眼耳鼻舌身這一切法不叫世界,要有自我的參與才叫世界。自我以什麼樣的方式參與,這一切法就呈現出這個『世界』的景象。我們自己的知識、經驗裡面呈現出世界,知識、經驗是有限的,但是我們拓展這種知識、經驗的欲求和能力是無限的。
這個拓展這種有限的知識和經驗,從有限到無限,我們靠什麼東西去拓展的?我們是靠凡夫地的妄想性,我們靠妄想去拓展。我們在十信十住位之前、見性位之前,我們認為妄想不是好東西;當我們到見性位以後要確認,妄想能力就是菩薩成就解脫與無上正覺的能力,是我們拓展自我的知識、經驗從有限到無限的能力。如果沒有這種妄想的能力,我們就會局限在當下所有的這一小圈裡面,這個圈子就是自我的知識和經驗。
這就好像什麼呢?好像我們站在路燈下一樣,在黑暗當中,路燈下有那麼一圈光斑,我們能夠見到光斑底下那點東西,光斑外面的黑暗是無限的,它有多大不知道。而我們自己有欲要了知黑暗中一切法的欲求和能力,我們靠什麼東西去拓展?靠我們在凡夫地的妄想性。到這我們才能說心佛與眾生是三無差別,無差別在於什麼?我在凡夫地我有妄想性,我有貪嗔痴慢的習氣,這些跟無上正覺、跟十方諸佛怎麼會是同一呢?到見性位以後就知道,這一些妄想能力、貪嗔痴慢皆是自性所生,這是自性賦予我的能力。我在凡夫地的時候也是要依賴於我的妄想能力,去拓展我的知識和經驗。
妄想和無上正覺的區別在哪呢?妄想是出於自我知識和經驗的,站在我自己的知識、經驗之上,我要妄想著在這之外更多的拓展自己的知識和經驗。凡夫地的妄想是怎麼樣呢?它是跳躍的、隨機的、不穩定的。跳躍的意思就是它可能超出了我的知識和經驗,想起什麼是什麼,它是不穩定的,結果不是必然的。就因為不是必然的,所以我們才管它叫妄想。
而無上正覺是怎麼樣呢?我們剛才談到,凡夫地的妄想能力就是菩薩成就解脫與無上正覺的能力,那無上正覺跟凡夫地的妄想差別在哪呢?無上正覺同樣是基於自我的知識和經驗,但是它是出於根本智法則的,它是連續的,是有法可依、有章可循的,它是穩定的,那個結果是必然的。這是凡夫地的妄想和無上正覺能力的差別,我們在凡夫地那個妄想,結果不是必然的,它不穩定,它跳躍;而菩薩無上正覺想要拓展自己的知識、經驗怎麼樣呢?它是連續的、有章可循的、穩定,結果是必然的。
這就好像什麼呢?就在某一件事情上,凡夫地的妄想可能會帶來正確的結果,而這個結果並不能說明這個就是無上正覺,因為什麼呢?因為妄想具有隨機性,它其實不能帶來必然性的、穩定性的結果。這就好像什麼呢?就好像面對一道數學題,一隻猴子在鍵盤上一跳,很有可能打出一個正確的答案;一名喝醉酒的流浪漢隨便一吆喝,很可能就是正確的答案。而猴子和流浪漢並不能穩定必然地提供數學知識、數學結果,在下一次的數學題裡面、數學測試裡面,他可能就不能得出這樣的結果。這個就是凡夫地的妄想。
這就好像世尊在《涅槃經》中所說的,『如蟲食木,偶得文字』。就是在那個腐朽的木頭上面,有一群蟲子在那兒啃那個木頭,偶爾能啃出一個文字出來,但是我們不能說那些蟲子是識字的。
那無上正覺怎麼樣呢?像在等覺位,《阿僧祇品》中,心王菩薩問如來地法數,世尊演說無量法數就是這個意思。世尊演說的方式是怎麼樣呢?連續、穩定、必然,有章法、概念準確、次第清晰、系統完備,這就是出於世尊的力量。世尊的力量就是無上正覺的力量,就是自性般若智慧的力量。而心王菩薩在等覺位問如來地法數,意味著什麼呢?就是自性本身的般若智慧,以世尊演說的方式呈現出來,這是一種法則,世尊演說就是法則,無上智慧就是這樣的。
而無上智慧是以什麼樣的方式來在我們生命體驗裡面呈現呢?誰問法,誰就是生起我們知識、經驗的那個力量。在等覺位的時候,心王菩薩問法,向世尊問如來地法數,世尊演說就是告誡心王菩薩說:『這個就是自性智慧,般若智慧的屬性,法則就是這樣的:連續、穩定、必然。』而這個屬性怎麼樣到達我們生命體驗呢?就是心王菩薩,心王菩薩問,最後世尊呈現那個現象力量,是誰呢?就是心王菩薩。誰問法,將來誰就呈現在我們的生命體驗裡面。
比如十信位的時候,智首菩薩向文殊師利菩薩問法,文殊師利菩薩演說。那麼誰去給我們生起體驗呢?是智首菩薩。智首菩薩在這個問題上,就是文殊師利菩薩最終要表現出來那個形式。誰問法,誰就是那個成就的形式。像在十住位的時候,《梵行品》是由正念天子問法慧菩薩,那修行者成就《梵行品》,是以什麼樣的方式獲得體驗呢?就是正念天子。《初發心功德品》是誰呢?是天帝釋問法慧菩薩,這時候法慧菩薩作為力量,天帝釋——我們自己成就《初發心功德品》的體驗。《明法品》是精進慧菩薩問法慧菩薩,那我們的體驗從哪來呢?從精進慧菩薩那來,法慧菩薩作為力量,精進慧菩薩作為呈現。誰問法,誰給我們帶來具體的體驗。
所以這個等覺位的時候,世尊演說無量法數就是來說明無上正覺與我們妄想的差別:妄想是跳躍的、隨機的、不穩定,結果不是必然的;而世尊演說無量法數,告訴我們說它是可以一步一步地、連續地、穩定必然地到那個結果。必須得是連續的、要穩定的、有章可循的,不能中間斷一截,斷一截連不上,靠什麼去連?很多修行者在這個地方說,我要到解脫、到無上正覺、到見性位,他靠什麼東西來彌補中間的這個不連續性呢?靠妄想。如果我們沒有到見性位,那這個妄想就是夢幻泡影。
這個能夠檢驗我們修行者自己是不是到見性位,從這去檢驗。我要的那個行法實踐的目標、那個結果是不是符合自性智慧這個屬性,就是連續、穩定、必然。連續的意思就是我在思辨領域裡面,從我的初發心到我那個結果中間沒有搞玄學,沒有搞跳躍,我中間運用的每一個概念、每一個行法次第,我都能夠如實知它的標準、它的體驗、它從哪兒生起,它是以什麼樣的方式呈現,到這兒是華嚴行法的十住位、十行位。如果做不到這一點,檢驗自己的行法實踐是不是在凡夫的妄想裡面。
我們很多時候認為說,我只要把布施、把吃苦、把禪坐、把念佛念到一定地步,解脫跟無上正覺就從天而降。怎麼樣從天而降?這中間就有一個斷帶,它不連續,這個就是妄想。
在《華嚴經》裡面,其實不光是從《阿僧祇品》來看是這樣的,從普光明殿的結構,從《如來名號品》到《如來出現品》;從智首菩薩向文殊師利菩薩提出二十大問一直到《離世間品》;從《入法界品》善財童子五十三參,從整部《華嚴經》在三處演說來看都是這樣的。龍樹菩薩在演說《華嚴經》的時候,每一步都遵循這樣的原則:就是概念準確、次第清晰、系統完備。這一部經是一個具有嚴密結構的思想體系,這個就是龍樹菩薩無上正覺的表現,這也是十方諸佛無上正覺成就處。
我們自己——任何一個修行者,最終都能看到,這部經就是在演說我們自己無上正覺的生命體驗。這是從佛法僧三個角度去講的,我們回望自己的時候,《華嚴經》三十九品整部經典都能在我們生命體驗中呈現,能在一一念當中呈現。一念生起,我們在這一個念頭裡面就能把《華嚴經》說清楚,這就好像在《如來出現品》裡面講的,『破彼微塵,出此經卷』。
這是作為修行者成就無上正覺的標準,這是法則。如果有誰認為自己到了無上正覺了,哪怕只是到了見性位,那就來看看《華嚴經》,對照一下就可以,這個就是標準。無上正覺就是這個樣子,看得見摸得著,絕對不是說『如人飲水冷暖自知』這樣的說法就算了事,不能夠打啞謎,不能夠說你問東、他說西,這樣不行。
那這個妄想能力從哪兒來的?妄想能力是來自自性根本智有統籌一切法、統一一切法、總持一切法的能力。我們人天眾生有妄想的能力,這個妄想的能力,當我們到《華嚴經》的時候,這個妄想的能力就是我們成就解脫與無上正覺的能力。那這個為什麼我們生命要給我們一種妄想的能力?他為什麼不給我們直接的解脫與無上正覺的結果呢?妄想能力從哪兒來的?當我們到華嚴行法的十住位,這要講清楚。妄想能力來自於自性根本智。
我們自性本身根本智大王種性那個生命力量,它有什麼能力呢?它有統籌一切法的能力,有統一一切法、總持一切法、編織一切法的能力。這個能力表現出來是怎麼樣呢?我們前面談到根本智的語言,它是以故事化、場景化、圖像化的形式呈現出來的,它是直觀的。直觀體驗性的語言,它不講過去也不講將來,只講當下這一切法普遍、平等,如其所是的存在。
我們講證諸法空見生命中的一切法就見這個,一切法如其所是平等存在,它不講過去也不講將來,只講當下。那這個作為人天眾生來講,我們看到這一切法,自性本身它就給我們提供一個能力,這個能力就是要統籌一切法。眼耳鼻舌身的一切法,我要總持這一切法,我還要編織這一切法。總持一切法容易理解,我的眼耳鼻舌身平等的面對一切法的現象。編織一切法什麼意思?就是我希望這一切法是有一種意義,給它一個意義就叫編織。
我們並不是像鏡子一樣看著外面的一切法,如果我們真的像鏡子一樣看著外面的一切法,那這一一法之間沒關聯,彼此不相知。我們在很多其他的講法裡面,總是談到心像一面鏡子一樣面對一切法,這個只到華嚴行法的十信位之前,勉強到十信位、十住位,勉強到這兒。為什麼是這樣的?因為鏡子能夠照見一切法存在的場景,但是鏡子並沒有編織一切法,它沒有能動性。而人天眾生有編織一切法的欲求和能力!
編織的意思就是我要讓眼耳鼻舌身面對的這一切法有意義,給它一個意義就叫編織。這個在我們的自性裡面,本來眼耳鼻舌身面對這一切法彼此不相知,如其所是的存在,而我想要知道它為什麼要這樣存在。為什麼一年四季、四時寒暑一直在流轉?我想要知道它背後的力量是什麼。這個『我想要知道』這個欲求跟能力,就是自性本身這個根本無明、一念無明就是那個能力,那個能力的具體表現就是妄想。
當我想要知道這一切法為什麼是這樣的時候,這是出自根本無明、一念無明的力量。但是當我要想知道它為什麼這樣,這就是一個妄想。而妄想的欲求、能力,當我們成就解脫、無上正覺的時候是什麼呢?就是我們的知性能力、判斷能力、理性能力。這個能力還沒有經過訓練的時候,就是凡夫地的妄想;這個能力經過訓練之後,它就變成我們的無上正覺的力量。而無上正覺的力量,他背後是依賴什麼呢?就是我們的知性能力、判斷能力、理性能力;把妄想的能力、把無明的能力加以丈量,丈量完了之後就是我們到無上正覺時候的那個知性能力、判斷能力、理性能力。這些能力的目標就是給一切法、一一法一個意義,這個意義叫什麼呢?就是欲要確切明瞭一切法、一一法的能力。那這個能力簡單來說是什麼呢?就是生命的主觀能動性。怎麼理解它,核心就是這樣的,妄想能力就是我們解脫與無上正覺的能力。
這是講到心地上的知識和經驗,大家要知道知識和經驗不是法則。知識和經驗它具有個體化的不穩定性、不普遍性,我自己的知識和經驗是隨著我個體的生活實踐不斷拓展的,它沒有穩定性,沒有普遍性。而當我們認為自己的知識和經驗有穩定性、有普遍性的時候,那這個穩定性和普遍性是怎麼來的?這我們就要知道我們自己的知識和經驗的有效性,有效性就是穩定、必然,我們每個人都認為自己的知識和經驗是穩定的,是有效的。這要知道,這有效的背後一定有一個有效的法則,不是我們自己的知識和經驗有效,而是知識、經驗背後的那個法則有效。知識和經驗就是背後法則的具體表現,知識和經驗是在現象界的差別智行法裡面的,而背後的法則就來自於根本智的力量。法則具有穩定性、普遍性。
翻譯成經的語言是什麼呢?每一位菩薩的背後都有一尊佛,經的語言就是這樣。菩薩是指向我們現象界知識和經驗的,而菩薩背後都有一尊佛。菩薩這兩個字就是菩提與薩埵:菩提指向背後的那個諸佛,諸佛就是法則;薩埵是指向體驗的,指向經驗的。菩提薩埵就是自性本身那個法則,要指向我們自己的知識和經驗,知識、經驗有效的背後一定有一個法則的有效,法則具有穩定性、普遍性。那我們進入華嚴行法要得無上正覺,無上正覺是什麼?無上正覺的修行者要有辦法將我們個體的知識和經驗那個有效性上升為具有普遍性的法則。
也就是說,如果我們自己靠這樣的行法能得解脫、能得無上正覺,那這個只是出於自我的知識和經驗,這時候的解脫就是阿羅漢解脫。什麼時候到菩薩行法?就是要能把這種知識和經驗上升為法則,這個法則要能夠讓別人也對照生起他的知識和經驗,產生同樣的體驗。
用經典的語言來說是什麼呢?就是大王種性一切法的表現方式。自性根本智的大王種性的自我因素,它的表現方式就是這種總體性的、場景化的、圖像性的語言。大王種性一切法背後的總持力,這個總持力就是一切法遵循的法則。法則就好像數學公式、物理公式一樣,它有穩定性、有必然性、有普遍性。
法則就是出自大王種性的規定!用經典的語言來說就是大王規定的,他說是什麼就是什麼,他說有就是有。就像在《聖經》裡面談到的,上帝怎麼說?『要有光,於是就有了光』,他說什麼就是什麼。而在差別智裡面,我們自己並不能說什麼就有什麼,這是兩個完全不同的區塊。自性根本智說要有光,肯定就有光。從自性本身的角度去講,這說『要有光,於是就有了光』,這就是知性創造能力。它說有什麼就能呈現什麼,這就是咱們前面談到經典當中有四種言說方式,就是第四種:諸法如實呈現,他說什麼就有什麼。而在現象界自我的生命體驗裡面是感性創造能力,我感覺到有光,我才能說有光,先有光的事實,才有我認識到確實有光這件事。這兩個是不一樣。
法則就是大王種性宣佈的這一個一切法的規定,它具有拓展的能力。這就是前面十方諸佛同名法慧現前加持法慧菩薩說法,這個十方諸佛現前加持法慧菩薩說法,這就意味著這個法則有拓展的能力。
拓展的意思是什麼?法則是具有力量的,法則不是靜止的。儘管我們現在看到這種數學公式、物理公式以為是靜止的,但是從大王種性那一切法角度去看,它不是靜止的!一切法如其所是的呈現,那如其所是背後是什麼?就是大王宣說的一切法,那一切法的法則,如其所是表現出來是大王種性宣說的一切法表相。他拿什麼東西去宣說?就拿背後的法則去宣說。這就是我們今天自然法則中的公式、定理、公理,這些是我們認識一切法的工具,也是我們認識一切法的成果。這些公式、公理就是法則,人類對一切法的認識符合這一法本身的屬性,符合這一法本身的規定,這個規定就是法則。不論你是誰,不論是大王基因的傳承者、太子種性,還是我們凡夫,不因為這個而有所改變,這個就是法則。
很多修行者總是想著要在色身世間為所欲為、心想事成,以為這個就是解脫,這個不是。佛教講的解脫是什麼呢?解脫無上正覺就是自覺符合大王的規定,符合這些法則。我們自己的身心作為就是在宣說大王的法則,就是我們自己——現象界的自我就是在宣說大王的一切法、一切法則,這個是解脫與無上正覺,如實知、如實體驗。
從這我們能看出什麼呢?就是人天眾生,我們自己——人是一切法的尺子,人天眾生有丈量一切法的能力,有如實知一切法的能力,他靠什麼去丈量,去如實知呢?靠名相概念。他靠什麼去如實體驗?是靠行法實踐,他是靠如實知落實在身心作為。
這是談到法則,自性本體的這個法則和現象界中行法實踐去符合大王種性的這一切法的法則,有這個能力是得無上正覺。這個能力在《華嚴經》住行向地四位行法裡面,法慧菩薩演說十住位行法開始。
在這後面談到:
【法慧菩薩即從定起,告諸菩薩言:佛子!菩薩住處廣大,與法界虛空等。佛子!菩薩住三世諸佛家,彼菩薩住,我今當說。諸佛子!菩薩住有十種,過去、未來、現在諸佛,已說、當說、今說。何者為十?
所謂:初發心住、治地住、修行住、生貴住、具足方便住、正心住、不退住、童真住、王子住、灌頂住。是名菩薩十住,去、來、現在諸佛所說。】
這塊我們要注意什麼呢?就是法慧菩薩入『菩薩無量方便三昧』,這是受十方諸佛加持,從定而起。這裡談到:『菩薩住處廣大,與法界虛空等。』這點是在佛經上經常出現的,就是遍法界、盡虛空界。
虛空界是什麼?虛空界就是根本智大王種性宣說的這一切法。這個圖裡面左邊這一塊根本智大王種性的他,宣說的這一切法,管這叫虛空界,為什麼管這叫虛空界?因為這一塊不依賴於現象界自我的知識、經驗、體驗,管這個叫虛空界。證諸法空就到這兒,見證生命本身為我們生起這一一切法,就是證諸法空。空是空在現象界,去除自我的知識、經驗、體驗的束縛和影響,去直觀體驗生命中的一切法,直觀體驗就不定義意義。這是諸法空,管這個叫虛空界。
法界是什麼?法界是指現象界這一切法,我眼耳鼻舌身意的一切法,把這一切法總合在一起叫法界。所以這個遍法界、虛空界,把這兩個分開:虛空界是根本智本身的、提供的那一切法;法界是自我因素能夠參與的、生命體驗中的一切法。這是菩薩住處與法界虛空等,就是修行者生起十住位行法,是能夠觀照到生命中的一切法。人是一切法的尺子,我們人有認識一切法的方法。有人在,才有世界在。
另外這後面講『菩薩住處有十種,過去、未來、現在諸佛已說、當說、今說。』這句話什麼意思呢?所有的成就者最終都要回歸到生命中的一切法。生命中的一切法有兩部分:一個就是根本智大王種性宣說的這一切法;一個是現象界自我因素裡面的知識、經驗的一切法。生命解脫與無上正覺不出這兩塊,那我們得解脫、無上正覺就是不離這兩塊,任何一個修行者都是在這兩塊裡面成就解脫、成就無上正覺。這個是解脫與無上正覺的法則,十方成就者皆是如此。
後面是說『已說、當說、今說』,什麼意思呢?這就好像前面十住位《昇須彌山頂品》,天帝釋迎佛入於寶殿演說偈頌裡面那談到的,『過去諸佛,皆曾入此寶殿中,是故此處最吉祥』,所有成就者都要從這成就解脫與無上正覺。沒有辦法跳躍,不要想從這跳過去。是什麼呢?概念性思維。菩薩種性的行法是基於般若智慧生起的,般若智慧的具體表現就是菩薩無量方便三昧行法、菩薩善思惟行法。修行者成就解脫與無上正覺,不能夠跨越菩薩無量方便三昧行法,不能夠跨越菩薩善思惟行法。這是所有成就者必經的道路。
如果我們現在的行法實踐是要止息名相言說、止息概念性思惟,修行不要用大腦,只是直觀的像鏡子一樣面對一切法,就沒有到十方諸佛成就解脫與無上正覺的正因。那樣的行法能夠得世間清安,能不能得解脫與無上正覺?不能得無上正覺,為什麼?因為無上正覺就是要依賴修行者的人天眾生特有的品質,就是概念性思惟。無上正覺的成就者要有運用概念的能力,要有概念性思惟能力,要有構建思想體系的能力,要有將自己的解脫與無上正覺這種知識和經驗上升為普遍法則的能力。
為什麼要上升為普遍的法則?因為只有以這種普遍的法則才能夠廣度眾生。如果成就者只到『如人飲水冷暖自知』,我們就沒有辦法廣度眾生,誰都可以說自己如人飲水冷暖自知,就算世尊和一個愚痴的人坐在一起,世尊不說話,我們也沒有辦法說他得無上正覺。他只有言說,我們才能知道他得了解脫、得了無上正覺,我們現在的修行者也一樣。那種止息名相概念、止息思惟的行法實踐,可以得世間清安、得世間解脫、得共外道解脫,但是不能得佛教裡面這種解脫與無上正覺,這一點是必須要明確的。
十住位的法慧菩薩談到十住位行法是『過、現、未來的諸佛已說、當說、今說』,這一句話在華嚴行法裡面住行向地四位行法都要談這句話,這是修行者成就解脫與無上正覺不能跨越的。在前面我們也能看到,十方諸佛普現菩薩前加持說法,那裡面就談到具無礙辯才、得無礙辯才光明,這個無礙辯才靠什麼?是不是要靠『如人飲水冷暖自知』?這個不是無礙辯才!
這是我們從這能夠看出的,我們修行者成就解脫、成就無上正覺,從這個地方入手,是什麼呢?最終成就如來地解脫、成就無上正覺,說到底就是要把知識、經驗中的解脫與無上正覺,上升為普遍的法則,普遍的法則就是回到自性根本智本身的大王種性的那個法則。
大王種性的那個自我因素有宣說一切法的能力,用我們現在話講是什麼呢?就是大王種性的自我因素是以自為因的,他不靠別人。假如我們只是在知識、經驗裡面獲得解脫與無上正覺,這是什麼呢?這就是太子種性的。我們在世間法中、在自己的知識、經驗當中我能得解脫、得無上正覺,但這個是太子種性的,太子是依賴於大王種性,依賴於大王出生的。所以太子種性的解脫與無上正覺還不是如來地的究竟成就地,是依他而生的。而如來地解脫與無上正覺要到大王種性的無上正覺,就是依根本智行法的,這是以自為因的。
我們只有獲得以自為因的這種能力,才到如來地解脫與無上正覺。以自為因就是在現象界的自我因素、知識、經驗裡的解脫與無上正覺,怎麼到大王種性這個解脫與無上正覺呢?就是要從有限的知識、經驗獲得解脫與無上正覺,要能夠拓展到無限的基於法則的解脫與無上正覺,從有限看到無限。這是十住位法慧菩薩要來演說十住位行法。
今天的時間到了,就先給大家說到這兒,我們下一次來講菩薩的十種住。
【四位行法目錄】 【上一講】 【下一講】
《華嚴經·四位行法》 音頻下载
《華嚴經·四位行法》 視頻下载
《華嚴經·四位行法》 音頻文檔下载