
《華嚴經·十住位之十七》
【提要】:什麼是經典中的「過去、現在、未來」?根本智語言與差別智語言有什麼區別?什麼是華嚴行法中的兩種地?什麼是見性位?華嚴別教四位行法之間的核心差別是什麼?
音頻文字稿 2025-11-22諸位同學大家好!
我們繼續來看普光明殿《十住品》。我們上次看到法慧菩薩承佛威力,入菩薩無量方便三昧,十方諸佛同名法慧,普現其前,這是要加持法慧菩薩演說十住位行法。
上次我們談到『毘盧遮那如來往昔願力、威神之力,及汝所修善根力故,入此三昧,令汝說法。』毘盧遮那如來就是我們自性當中,我們自己自性本身有覺知觀察一切法的能力,那個覺知觀察一切法的能力,就是我們自身的毘盧遮那如来。毘盧遮那幾個字就是種種光明,種種光明呈現在我們現象界自我生命體驗中的時候,就是在一念無明當中生起作用。對我們人天眾生來說,這種光明具體表現是什麼呢?就是生起概念。
祂這裡談到『往昔』,這是毘盧遮那如來往昔願力,往昔是什麼意思?我們一般覺得往昔就是在時間上久遠地往前推動叫往昔,在佛經裡面談到往昔的時候,這個不是指時間裡面我們講到往昔去年、前年,往前推、推很久以前叫往昔,不是那個意思。佛經裡面談到時間——過去、現在、未來是從一法的生起、顯相和結果,從這三個角度去講。
什麼意思呢?就是從果地的立場來說,比方說我認為我當下就在體驗某一法,如果我把當下體驗某一法當作果地,那麼發起這一法的因地所在就叫往昔。比方說我現在能夠覺知觀察一切法,我能夠對某一法生起關注、生起概念,我就會想,我為什麼有生起概念的能力?我為什麼有關注一法的能力?從我現在關注這一法生起概念這種體驗往回推,推到哪呢?推到能力那一塊,這是自性能力,自性給我提供的這種能力、這種保障,讓我能夠覺知觀察這一法,讓我能夠體驗這一法,那個能力在的地方叫往昔。這是從果地的立場來說,就是我現在把我的體驗當作果地,那個力量的發起處叫往昔。
那什麼是未來呢?如果我把當下的體驗當作因地發起處,就是我現在關注一法,我要期待在這一法的體驗裡面呈現出極樂世界、華藏世界。我這個是從因地的角度去講的,我現在當下體會這一法,我怎樣以這一法為因,讓它呈現出來極樂世界、華藏世界,這個就是我站在因地的立場來講的。那個極樂世界、華藏世界在哪呢?就叫未來,不是在時間、空間裡面我們說明年、後年、大後年、無量劫以後那個叫未來,不是這個意思。
這是在佛經裡面談到時間——過去、現在、未來是從當下這一法、這一法的呈現,從這個立場來看。這個立場往前推,這一法怎麼呈現的?我為什麼體會它?那個叫往昔;我從這一法開始,我要呈現解脫、無上正覺叫未來;這是講的時間。所以這個毘盧遮那如來往昔願力的意思,就是我自性本身有這個能力,什麼能力呢?就是關注一切法,在每一法中成就解脫與無上正覺,我有這個能力,這個能力讓我可以在當下的體驗裡面去生起十住位行法。所以這個能力不是往昔以前地球存在之前的某一個力量,不是這個意思。
十方諸佛同名法慧,加持法慧菩薩說法,這裡談到『為增長佛智故,深入法界故,』一直到『知一切根故,能持說一切法故,所謂發起諸菩薩十種住』。就是十方諸佛加持法慧菩薩,加持之後讓法慧菩薩演說十住位行法,這個十住位行法的目標是什麼?目標就是『增長佛智故,深入法界故。』什麼意思呢?就是法慧菩薩演說十住位行法,我們自己自性本身有演說十住位行法的能力,有生起十住位行法實踐生命體驗的能力。那個能力就是我們自己的法慧菩薩,要把這一塊說清楚。
龍樹菩薩在集結《華嚴經》的時候,為了讓我們看清楚,用世間文字的形式演說,而這種文字從我們行法實踐、修行者的角度去講,這些文字要在生命體驗裡面生起。在宗教經典裡面,我們談到演說有四種:
第一種就是語言音聲,我們現在談話、講話、彼此交流用語言音聲,這個叫演說。
第二種演說就是文字名相,我把要說的話寫下來,這個就是第二種演說。語言音聲的演說,那個演說在語言音聲裡面,演說完了語言音聲就息滅了。文字演說是可以穿越時空的,我今天說了,明天的人也能看到,我在這個地方說了,另外一個地方的人也能看到。
第三種是什麼呢?生命體驗生起。我的某一種生命體驗生起,我頭疼,或者我觀察到某一法我有什麼感受,這些生命體驗的生起在經典裡面叫作演說。這是發自現象界自我因素的這種演說,在生命體驗裡面演說。
第四種是如來地演說,一切法如其所是呈現。早晨睜開眼,外面山河大地已經存在在這,一切法如其所是,這個就是如來地演說,是自性本身呈現出來的。
在這個地方,法慧菩薩演說十住位行法,乃至於整部《華嚴經》,都是在生命體驗裡面生起的種種演說。這部經的所有文字都能在我們生命體驗裡面,甚至於在每一法裡面生起。
我們上一次也說了,佛經裡面談到芥子納須彌,怎麼叫芥子納須彌?芥子就是在我們起心動念那個一起心、一動念、一個概念裡面,那個概念就是一個芥子,而圍繞這個概念能夠生起無量演說、無量體驗,這個無量演說總合在一起,就是解釋這一個概念,這種就是芥子納須彌。不是在我們時間、空間裡面海邊上的一粒沙子,然後把這個地球裝進去,不是這個意思。這時候就是要把報身世間的體驗上的語言和世間的時間、空間裡的語言分開。
像這個地方,法慧菩薩受十方諸佛加持,演說十住位行法,這一塊就是在生命體驗裡面呈現的。我們讀到《華嚴經》,讀到這一塊,這是一種場景化的描述。場景化的描述就是出自根本智的,出自自性本身的語言。這塊不是講的在歷史上有那麼一個時間、有那麼一處開過這麼一次法會,我們沒趕上,不是這個意思!整部《華嚴經》是在生命體驗裡面呈現出來的,我們現在解讀這些經文,就是希望把這些經文跟我們的生命體驗聯繫在一起。
所以修行者必須要明瞭經典的演說方式,在經典中有兩種語言:一種就是基於自性本身的語言。自性本身就是呈現我們生命中一切法那個核心力量,在《華嚴經》裡面叫什麼呢?叫作大王種性的自我因素。這是一種密法言說,就是我們自己的自性本身,它的語言就是故事化、場景化、圖像性語言。這種是什麼呢?就是經驗性的、直觀體驗性的語言。
第二種就是在現象界的、世間王種性的、太子種性的,就是我們現在指向自己說『這個是我』,世間法裡面那個自我。自性本身那個是大王種性的自我;太子種性的自我,是出於大王種性自我的作用才有的。太子種性的世間現象界的自我,使用的語言就是文字演說性的語言、知識性的語言。前者也稱作自性根本智語言,後者也稱作差別智語言。
在《華嚴經》裡面這兩種語言必須要嚴格分開,我們行法實踐就是用知識性的語言生起行法實踐,獲得生命體驗,去體驗誰呢?體驗自性本身的一切法,在這個過程裡面獲得如實知,獲得解脫與無上正覺,這個過程我們詳細再來說是怎麼樣呢?在《華嚴經》裡面是怎麼說的呢?在《華嚴經》裡面龍樹菩薩就是通過普光明殿的四個行法階段,來說明自性根本智本身的能力和現象界自我因素——我們自己如何在一一法中成就解脫與無上正覺。
從哪發起呢?就是從普光明殿十信位開始。普光明殿主要就是來講菩薩種性的行法理論、行法次第。在普光明殿這一塊,龍樹菩薩把行法實踐分成四個階段:十信位是一個階段,住行向地四位行法是一個階段,等覺位一個階段,妙覺如來地一個階段。它是從十信位開始的,經過住行向地四位行法,到等覺位、妙覺位。
怎麼來辨明這四個行法階段之間的關係?就是通過這四個行法階段的經首來辨明他們的關係。十信位的時候,《如來名號品》經首和最後一品《離世間品》經首是完全對齊的,文字都是一字不差的。這兩個是表明普光明殿從第一品《如來名號品》到《離世間品》是一個完整的行法理論、行法次第。在等覺位的時候,《十定品》世尊坐普光明殿,這個經首是和十信位和妙覺位《離世間品》對齊的。住行向地四位行法裡面,怎麼和普光明殿對齊呢?是世尊不離一切菩提樹下,上升天宮,以這樣的方式來表明別教菩薩的住行向地四位行法,是基於普光明殿的能力——自性覺悟力生起的,最終經歷住行向地四位行法,再回到普光明殿。這是四個行法階段,我們通過他們的經首是能夠辨明的。
在我們佛教的行法理論裡面,修行者到見性位是一個非常重要的行法階段,在《華嚴經》的行法裡面就是到普光明殿十信位和住行向地四位行法當中的十住位。
普光明殿十信位入阿鞞跋致性,是表明自性本身有哪些能力,為我們獲得解脫與無上正覺提供保障。住行向地四位行法當中的十住位,是表明差別智裡面我們有什麼能力,能夠保障我們在一一法中獲得解脫與無上正覺。
這兩個詳細來講,十信位是根本智行法的初發心位,它是整個普光明殿行法理論裡面最初的這一塊。告訴我們說自性本身有這些能力、是這樣呈現的,它為我們獲得解脫與無上正覺提供能力、提供保證,怎麼提供的?是由文殊師利菩薩來演說的。
在十信位裡面,世尊坐普光明殿,文殊師利菩薩演說十信位行法,文殊師利菩薩不入三昧、世尊也不入三昧,表明什麼呢?表明人天眾生皆有這個能力,這個能力能夠在一一法中生起,就是普光明殿十信位。我們在這個地方明瞭自性本身、明瞭我們自己——自性本身為我提供這個能力,這個能力是什麼樣呈現的,它為什麼能讓我獲得解脫與無上正覺,到這入阿鞞跋致性。而這個能力應該怎麼用呢?怎麼去體驗它呢?是在一一法中去體驗,所以這個能力在某一法中生起的時候,就到華嚴行法的十住位。
這個能力怎樣到一一法當中去,怎樣到一法當中去,就是我們關注某一法。關注某一法在我們佛教裡面就是一念無明生起,而在菩薩行法裡面就是道種智行法生起。道種智行法從哪開始的?從十住位。它的表現形式是什麼?在經典的語言來說,就是世尊不離菩提樹下上升須彌山頂,向帝釋殿,天帝釋迎佛入於寶殿。
這個又是一種場景化的描述,它不是歷史上的一個故事,場景化的描述代表的是自性本身有這個能力。這是自性語言,自性語言要在生命體驗裡面去呈現才行,不是講故事,講故事就完全跑到了其他地方去了。那在體驗裡面,怎麼體會到十住位的這個『住』呢?怎樣體會世尊不離一切菩提樹下而上升須彌山頂?怎樣體會天帝釋請佛入於寶殿?它描述起來很慢,是個故事化、場景化的,而在我們體驗過程裡面,是一瞬間生起的。
這一瞬間是什麼呢?就是我關注某一法,這一法在我的生命體驗裡面在所有法中凸顯。這一凸顯,就是世尊不離一切菩提樹下,上升天宮,一切菩提樹是什麼?是我們眼耳鼻舌身所體驗的一切法,這一切法就是我們生命的菩提樹。當我們關注所有法當中某一法的時候,這一法在一切法中凸顯,這一凸顯,就是我們自己自性本身有那麼一種能力,什麼能力呢?就是針對一一法生起覺知觀察的能力,那個能力就是我們自身的、自性本身的世尊。
我能夠關注這一法,是出自自性本身世尊的力量,我才能關注這一法。而這一法不離眼耳鼻舌身的一切法,所以這一關注就是世尊上升須彌山頂,天帝釋請佛入於寶殿,天帝釋是誰?就是現象界我們自己。到天帝釋請佛入於寶殿,就是我們自己能夠體會到十住位行法生起。寶殿那個『殿』在哪?十住位是在須彌山頂妙勝殿演說的,妙勝殿在哪?妙勝殿怎麼建立起來的?是有一個人天爭鬥。
自我因素要戰勝本能的欲求,然後才能夠構建起來生命中的妙勝殿。那在行法實踐裡面是什麼?自我因素怎麼戰勝本能的欲求?本能的欲求就是共一切有情的,基於本能欲望滿足的這些需求。而自我因素怎樣戰勝這種本能的欲求,怎樣請佛入於寶殿,就是生起一個概念。當我們生起一個概念的時候,這個概念就超越眼耳鼻舌身體驗這一法的對象,這個概念上升須彌山頂。人天眾生能夠生起概念,這個能力超越了一切其他有情。有這個概念,後面才有菩薩善思惟、菩薩智慧光、菩薩大智慧光,住行向地四位行法。
在佛教早期的行法理論裡面,十住位就是十地位,二者並不分開。在晚期的行法理論中,二者分開,中間增加了十行位、十迴向位,成為別教菩薩四位行法。在華嚴行法理論裡面,修行者到十住位和到登地位不同,有明確的區別,十住位和十地位分別代表諸佛成就的兩種地。在華嚴行法理論裡面,當我們談到登地位的時候,最低要明瞭兩種地,哪兩種地?一個就是『心地』,這是在報身世間的、智正覺世間的。在華嚴行法理論裡面我們到十住位、見性位,這是以梵行清淨登菩薩心地,得一切智,與諸佛同等。我們修行者從初發心到如來地,最低要在三個地方證得與諸佛等同。
在華嚴行法之前,我們普遍認為我見性了就成佛了、就結束了。在華嚴行法理論裡面不是這樣,修行者從初發心到如來地,最低要在三個地方證得與諸佛等同,不能再低了。如果詳細劃分有多少呢?多少都可以,但是最低要有三個:第一個就是我們到見性位,華嚴行法中的十住位,證諸法空得無生忍,以梵行清淨登菩薩心地,得一切智,到這與諸佛同等。可以說我們成佛了,我到見性位,我成佛了,但是到沒到如來地種性的無上正覺?還沒到,這只是最低的與諸佛同等的成就地,是登上心地。
在這個地方登上心地的具體表現是什麼?就是從概念生起思惟,從思惟生起世界。從概念生起菩薩善思惟,再以菩薩善思惟入法界。這是兩種種性的眾生所面臨的、所體會到的這個世界。我們在凡夫地的時候,凡夫眾生也有概念性思惟的能力。概念性思惟就是從概念生起思惟,從思惟生起世界。
世界是什麼?世界不是指的是我們眼耳鼻舌身所面對的這個星系、這個宇宙,這個不叫世界。眼耳鼻舌身所面對的這一切法普遍存在,這個是如來地一切法的表象。表象就是直觀體驗,直觀的、零散的、彼此不相知的、一一法獨立的。
世界是什麼呢?世界是有自我因素的參與,我對這個一切法直觀體驗、直觀表象有一個定義。定義就是我賦予它的一種意義,這個時候叫作世界。沒有自我體驗、思惟參與的時候,這個宇宙、這個星系沒意義。那為什麼我們凡夫地眾生生活在娑婆世界,講的就是這個,我們能夠面對眼耳鼻舌身所能體驗的這個宇宙、星系,我們給它的定義為什麼是娑婆世界?因為我參與這一切生命體驗的時候,我對它的定義模式、定義的方法就是以娑婆世界這種方式去定義的,所以出來的就是娑婆世界。娑婆世界不是指的時間空間中這一切法,是在我們報身世間的,有我們自我因素的參與才有娑婆世界。
而修行者到華嚴行法的時候,我們到見性位,到華嚴行法的十信位、十住位。講清楚什麼呢?就是要從概念生起菩薩善思惟。這個思惟跟前面這個凡夫種性思惟有差別,差別在哪?差別在於菩薩思惟是以得梵行清淨為基礎的。這個我們在十住位裡面要講清楚什麼是菩薩善思惟,再來看,但是至少從這我們要能知道一個原則、一個原理。就是同樣是概念生起,概念生起是所有人天眾生所共有的能力。凡夫地的眾生可以生起概念,諸佛如來也能夠生起概念,而我們修行者就是從同樣的概念,但是能夠生起菩薩善思惟,然後以菩薩善思惟入法界。
什麼叫法界?同樣是面對眼耳鼻舌身體驗的一切法,以菩薩善思惟加上這一切法的體驗,叫入法界。這塊是什麼呢?就是修行者登上心地。我們剛才談到,修行者從初發心到如來地,最低要在三個地方證得與諸佛同等,這是第一個地方,證諸法空得無生忍,與諸佛同等。
在這個地方,諸佛如來到我們這個世界,他看到的宇宙、看到的星系跟我們看到的沒差別。而我們在娑婆世界,他在極樂世界,他在華嚴世界,為什麼?因為他對於生命中這一切法帶來的體驗,他的定義方式不一樣、他的體會方式不一樣,所以他跟我們不在一個世界、不在一個法界。不是因為他在時間、空間之外,還有一個特殊的處所,不是!他跟我們在這——同時、同處,他在極樂世界;我在娑婆世界,這是心地。修行者到見性位登上心地。
那什麼時候到華嚴行法的登地位?這是第二處我們證得與諸佛同等。這個登地位在哪呢?就是色身世間的眼耳鼻舌身面對的一切法。我們怎樣在眼耳鼻舌身的一切法中到登地位?為什麼我們現在眼耳鼻舌身也能夠體會一切法,卻沒在登地位。《華嚴經》裡把這講清楚,就是要以三賢位的金剛種性智慧到登地位。這個智慧是怎麼樣的,在華嚴行法裡面三賢位講清楚,以三賢位的智慧力迴望眼耳鼻舌身的一切生命體驗,這個時候到登地位。到這得什麼呢?得道種智,與諸佛同等,這是我們第二次證得與諸佛同等。
這是當我們談到登地位那個『地』的時候,兩處:一個是心地;一個是色法世間的眼耳鼻舌身所面對的生命體驗。這是登地位。
在華嚴行法裡面第三個是什麼呢?等妙覺位普賢菩薩法界,這是如來地的法身世界。前面這兩個都是通過差別智行法可以獲得的,差別智行法就是在一一法中能夠體驗到的。這第三個——等妙覺位普賢菩薩法界,這個是根本智行法。根本智行法要在我們證得前面這兩個登地位之後,以總持力去獲得,得一切種智,到這是與諸佛如來同等。
我們注意看前面這塊,只是與諸佛同等,不談如來;到這才會說與諸佛如來同等。這是生命中的三種地。而在我們別教行法裡面要談到兩種地:一個是心地,一個是眼耳鼻舌身的一切體驗。當我們到見性位的時候,見什麼呢?就到這,登上菩薩心地。
修行者到見性位,這就要談到什麼叫見性,我們為什麼到見性位之後能得解脫、得無上正覺,這一塊必須要講清楚。修行者要到見性位,首先就是要明瞭什麼叫見性位。『見』就是體驗和明瞭,見性的『性』是什麼?性是生命本有的,我們的本來面目是什麼。什麼叫生命本有的?什麼叫本來面目?
生命本有的意思、自性的意思是什麼呢?是決定這一法就是這一法本身,而不是其他任何一法的本質屬性。什麼意思?就是當我們講到見性位的時候,我要能知道我為什麼是我,而不是別人,是什麼讓我成為特別的、獨一無二的、能總持我生命中一切法的我,而不是別人。
很多人害怕說我,認為自我,是究竟空的一個妄想像,是一種錯覺。不是這樣的,在我們華嚴行法之前,談到無我,這個沒問題,因為在華嚴行法之前、見性位之前,我們就是要去除自我因素給我造成的束縛和影響,那個時候要講無我。到華嚴行法之後、見性位行法之後,我們要能知道自我、自我生命體驗是確切存在的,這個生命體驗證明我是存在的。
所以到見性位,這是一個重要的標誌,我能不能夠確認我是存在的。如果是究竟無我的,認為我是一種虛妄相,那就繼續學;什麼時候認為自我生命的體驗是當下確實存在的,儘管它是一種流轉的、流變的,但是當下這個體驗就是這一體驗本身,到這進入華嚴行法的十信位、十住位,從這開始。
修行者見性是不是只能見到生命本身有生起一切法的能力?只能見到何其自性本自清淨,何其自性能生萬法,只能見到貪嗔痴慢皆是自性所生?不是這樣!這一塊當然要見到,這一些都是對的,但是這一些是最基本的。
除了這些之外,我們到見性位還見什麼?就是要知道,我不是別人。是什麼東西讓我成為一個特別的,能總持生命中一切法的那一個。進一步來講是什麼呢?就是為什麼我有尋求解脫與無上正覺的能力,我為什麼要尋求解脫,我為什麼要尋求無上正覺。為什麼世尊在《涅槃經》中要講,諸眾生中唯天與人能發菩提心,能生起行法實踐,能得無上正覺。為什麼人天眾生之外,沒有發菩提心、生起行法實踐、最終獲得解脫與無上正覺的能力呢?就是人天眾生與其他有情有什麼特別的那個品質,這個品質能夠讓我們發菩提心、能得無上正覺。
我們到見性位的時候,要找到那一個特別的品質,這個品質就是我們獲得解脫與無上正覺的正因,是這個能讓我們成就解脫與無上正覺。那這個特別的品質是什麼?自性能生起一切法,在這一切法裡面有什麼東西是人天眾生特有的,而其他有情不具備的?這個就是《華嚴經》裡面十信位、十住位裡面談到的,龍樹菩薩直接從這兒開始,從人天眾生所特有的那種品質,這個品質能夠保證我們發菩提心、生起行法實踐、得無上正覺。
龍樹菩薩從這個品質開始講普光明殿行法理論,這個品質是什麼?就是人天眾生能夠生起概念性思惟。從哪能夠看到這是人天眾生特有的品質?在普光明殿四個行法階段裡面,普光明殿第一品,文殊師利菩薩演說《如來名號品》,文殊師利菩薩就是我們自己自性本身有這個能力,有什麼能力呢?他能針對自性所生的一切法,他給那一切法都能夠生起名號。
名號是什麼?我們生命中有無量法,名號為什麼那麼重要?『名號』就是表明那一法與其他所有法不同,名號是用來標明那一法在我們生命體驗中的確切位置。我們修行者都期望要開啟般若智慧,般若智慧的第一個表現是什麼?就是概念準確。什麼是概念準確?就是能夠準確地在生命裡面、在生命的所有法裡面,準確地指明某一法的確切位置。怎麼指明的?靠什麼去指明?靠文殊師利菩薩演說名號。
在普光明殿行法理論裡面,從初發心到如來地,說到底是什麼呢?是從文殊師利菩薩演說《如來名號品》,一直到普賢菩薩演說《普賢行品》、《如來出現品》、《離世間品》。從《如來名號品》到《如來出現品》,中間就是依賴於文殊師利菩薩演說的這個名號,也就是我們自己,人天眾生有一種能力,能夠將我們生命體驗裡面的一一法指明位置。指明位置之後還不夠,指明位置到什麼地方呢?指明位置這個能力,就是我們能夠登上心地,到這與諸佛同等。
諸佛如來來了,他們面對一法,他首先也是要生起名相概念,先指明這一法在報身世間、在生命體驗裡面在什麼位置。通過這個能力再說菩薩思惟,菩薩思惟做什麼用的?就是如實知這一法,以如實知這一法得道種智,與諸佛同等。這是我們在見性位的時候要能明確、能確認自性本身有這個能力;我們就是通過這個能力作為第一個、最早的般若智慧的呈現;從這開始生起行法實踐,獲得解脫、獲得無上正覺。如果把這塊否定了,整個華嚴行法就息滅了。
這就是提醒我們現在的修行者,止息名相演說,不能究竟到達見性位,為什麼?因為自性本身為我們提供了生起名相思惟的能力,名相思惟是我們獲得解脫與無上正覺必須的工具,是我們丈量自性一切法的工具。像我們自然科學一樣,我們怎麼丈量眼耳鼻舌身所見的一切法呢?我們用的就是名相概念。自然科學就是用種種名相、概念、數據來表明一切法。
這是十信位,我們到這個位置,回望自己,體會到我們有這個能力,這個能力用今天的話講叫什麼呢?就是知性能力。自性本身賦予我們知性能力、判斷能力、理性能力:知性能力生起概念,生起概念性思惟;判斷能力就是在這種思惟裡面呈現出來;理性能力能夠幫助我們指明這種思惟的方向,它是指向解脫的、指向無上正覺的,還是指向娑婆世界的,理性能力幫助我們確定這一些。這一些是自性提供的能力,就是我們講的般若智慧的能力。我們要開智慧,什麼是智慧?什麼是般若智慧?什麼是自性智慧?自性智慧要有表達的方式,這種就是它的表達方式。
那在十住位裡面,十方諸佛同名法慧,加持法慧菩薩說法,這是『為增長佛智故,深入法界故』。後面說『是時,十方諸佛即與法慧菩薩無礙智、無著智、無斷智……』一直到『無懈智、無奪智』,這一些都是和十信位文殊師利菩薩提供的這個能力相關的。這個加持我們對比一下十行位、十迴向位,在這個對比裡面我們看一看十住位與十行位、十迴向位有什麼差別。這種對比能夠讓我們看到不同行法實踐的區別,能夠讓我們看到行法體驗上那個邊界。
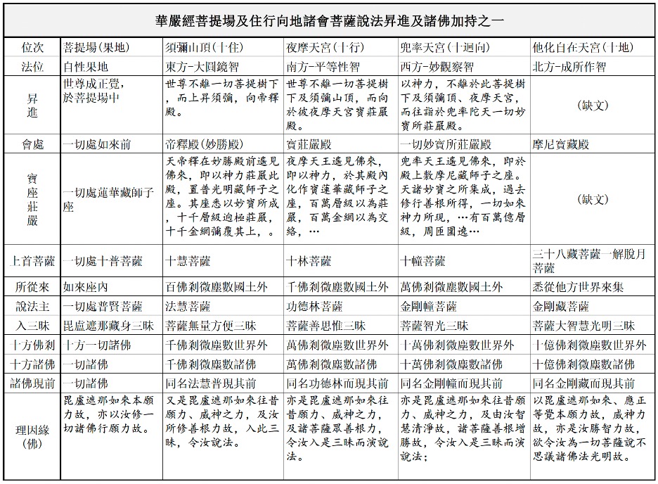
在這張表格裡面我們對比了《十住品》、《十行品》、《十迴向品》、《十地品》,十方諸佛加持菩薩說法這一塊。前面這個是從菩提場會開始講的,我們只看後面這一塊,十住位的時候十方諸佛加持法慧菩薩說法。我們跳過前面這一塊,前面這一塊是從經首開始比較的,我們看後面,這是法慧菩薩入菩薩無量方便三昧,這時候十方諸佛同名法慧,普現其前。
十行位的時候是功德林菩薩帶領十位林菩薩雲集,功德林菩薩說法之前是入菩薩善思惟三昧;十方諸佛從萬佛剎微塵數世界外,同名功德林而現其前,對他加持說法。十迴向位是金剛幢菩薩,入菩薩智光三昧;十萬佛剎微塵數世界外,同名金剛幢諸佛現其前,加持金剛幢菩薩說法。《十地品》的時候是金剛藏菩薩,入菩薩大智慧光明三昧;十億佛剎微塵數世界外,諸佛現其前,同名金剛藏加持菩薩說法。這個數字越來越大,意味著智慧越來越深廣。
這些數字不要在我們的時間、空間裡面去找,並不是說十住位的時候我們的能力只在太陽系,十行位衝出太陽系到銀河系,十迴向位、十地位更遠,不是這個意思!它是在同一法裡面,我們到底能夠覺知、觀察、言說到什麼樣精準微細的地步。就好像什麼呢?比方說我們描述一件事,描述一個茶杯,描述一個蘋果,有的人只能用兩句話描述出來,用十個詞描述出來;而有的人能夠對這一法寫兩篇論文。這兩個就是不一樣的,寫論文這個就觀察得仔細、深廣。
十住位的時候,法慧諸佛加持法慧菩薩說法,這前面這一塊我們已經看到了,是『毘盧遮那如來往昔願力、威神之力,及汝所修善根力故。』汝是誰?就是法慧菩薩,法慧菩薩就是我們自己。我們自己哪一塊是法慧菩薩?我們自己能夠生起名相概念、能夠生起概念性思惟的那個力量是法慧菩薩,這是從力量角度去講的。
十行位功德林菩薩怎麼說呢?十方諸佛同名功德林現前,怎麼說的?功德林菩薩要想說十行位行法,這談到是毘盧遮那如來往昔願力、威神之力,這和十住位是一樣的,後面這一塊『及諸菩薩眾善根力』。這個功德林菩薩與法慧菩薩這一塊不一樣,什麼意思?法慧菩薩這一塊談的是比方說我關注某一法,我能對它生起一個概念,我給它一個概念,從我自性本身那一個力量來講是文殊師利菩薩演說,文殊師利菩薩有這麼一種力量,他為我提供一種保證。什麼保證呢?就是我能對某法給一個概念,這個能力是文殊師利菩薩賦予的,因為在十信位最初那一個,文殊師利說我可以對如來地的一切法給出名相。
到法慧菩薩這的時候,他能夠對某一法給一個名相,他背後的力量就是文殊師利菩薩,都是我們自己。文殊師利菩薩與法慧菩薩不是兩位菩薩,都是我們自己,他所描繪的就是從自性本身那個力量生起,一直到現象界,我們自己在思惟、分別、選擇、判斷,乃至於眼耳鼻舌身的體驗裡面呈現,呈現這種體驗。他把這個過程放慢,分成很多個階段,每一個階段縱向來看是同一個力量,而每一個階段隨著這一階段在這體驗裡面的不同作用給他一個菩薩名。法慧菩薩就是這麼來的,他背後就是文殊師利菩薩。文殊師利菩薩背後是誰?是世尊坐普光明殿!
這塊談的是所修善根力故,善根是什麼?善根就是正知見力,正解行力。『力』是代表我能用,我真的能生起作用叫作力。『善』就是正知見力、正解行力,它是第一個表現方式,就是給出概念。它不是我們世間法裡面講那個善良、不善良的那個善,是自性本身他給這個能力,這個能力能在一切法中生起,講的那個善。
而十行位的時候呢?功德林菩薩生起菩薩善思惟行法,善思惟行法是什麼?是要將所有的概念串在一起。我們做思惟的時候是圍繞著概念生起的,是把很多概念連在一起形成一種意義,那麼每個概念都要準確。生起每一種概念的那一個都是法慧菩薩,甚至是不同的菩薩。而功德林菩薩要求對所有這一些都要瞭解,都要準確,這個就是『諸菩薩眾善根力。』這個眾可以擱前面也可以擱後面,眾善根力就是要把很多個概念合在一塊形成思惟。這個思惟指向哪呢?在華嚴行法裡面它是指向解脫與無上正覺的,它只是指向解脫跟無上正覺,他不直接到解脫跟無上正覺。
在華嚴行法裡面我們要習慣這樣的演說方式,就是把生命體驗放慢,給它分成很多階段,每一個階段是怎麼走的,把這講清楚。不要直接就跑到體驗上去,體驗是一個結果,而我們要瞭解自性本身如何生起這個體驗,叫如實知。這是十行位。
十迴向位怎麼說呢?十方金剛幢諸佛加持金剛幢菩薩說法,金剛幢菩薩入菩薩智光三昧,這怎麼加持的?這談到是『毘盧遮那如來往昔願力、威神之力。』這些都是和前面一樣的。就好像十住、十行、十迴向位經首一樣,世尊不離一切菩提樹下而上升天宮。
十行位的時候,世尊不離一切菩提樹下及須彌山頂妙勝殿,而上升夜摩天宮寶莊嚴殿。按我們現在理解是什麼呢?就是不能離開具體的概念而生起菩薩思惟,所以就是不能離開須彌山頂妙勝殿,而能上升夜摩天宮寶莊嚴殿。
天宮是什麼意思?講到『天』,就是和我們的思惟相關的。在我們佛教裡面講到諸天,天是什麼?不同的思惟方式,不同的體驗方式,就是諸天。像在上座部經典裡面世尊談到,『諸善集故,名為諸天。』什麼是『善』?善就是正知見力、正解行力,『正』就是來自根本智行法的自性本身有這個能力。並不是說我們世間法裡面的善人可以上升諸天,惡人就不能上升諸天,不是這個意思!自性本身提供的能力皆是善。以那個就是諸天。
天宮是什麼?天宮、寶殿是什麼?就是把這種思惟總合在一起,形成一種特別的意義,這個特別的意義好像一個宮殿一樣,它會把很多個樞紐、很多概念聯繫在一起,形成一種總體的這種意義。總合一切法這個能力,在我們生命裡面叫什麼?理性能力。它把這些概念通過連接,怎麼連接的?通過思惟把它連接起來,形成一種統一的總體性的一種意義,這個就是這一天的宮殿。
天帝釋在他的宮殿裡面有因陀羅網,因陀羅網上面有很多個明珠,把很多個明珠串起來形成一個網,就是表明我們自己自性本身有這個能力,能夠把很多個不同的因素連接在一起,有這個能力。這個能力呈現出來,就是我們自己的編織因陀羅網的能力。這個能力是人天眾生特有的,這個能力將來就是成就解脫與無上正覺的能力。
到迴向位的時候是什麼呢?前面這一塊就是自性能力。後面說『及由汝智慧清淨故,諸菩薩善根增勝故』,這是金剛幢菩薩演說十迴向位行法,他要入菩薩智光三昧,要生起這一位行法,怎麼樣呢?要有智慧清淨,要有菩薩善根增勝。智慧清淨、菩薩善根增勝是從什麼地方來的?是從前面十住位行法和十行位行法增勝得來的。增勝到什麼地方去?修行者從十住位生起概念,到十行位生起菩薩思惟,到十迴向位生起菩薩智光三昧,菩薩善根增勝,增勝到什麼地方?就是前面這種能力要增勝到眼耳鼻舌身的一切法中。
前面這一塊,我們登上心地的時候,廣泛來講到十住位就登上心地。而我們現在要從登上心地再往前,增勝到哪呢?到眼耳鼻舌身的一切法,要得道種智。那這個力量就要從心地這個位置,有那麼一種力量能帶領我們到眼耳鼻舌身的一切法。這個力量怎麼帶過去?就是菩薩智光三昧。這是金剛幢菩薩演說的,也就是說什麼呢?我們的種種思惟,必須要和眼耳鼻舌身的一切法總合在一起,才叫金剛種性智慧。只是停留在十住位、十行位,停留在菩薩善思惟,到這可以得對一切法如實知。
我們在十住位的時候要談到,以如來地的十種智,最終指向如來地的十種力。這十種智我們在十住位、初住位,就依賴於如來地的十種智,生起十住位行法。而這十住位行法到什麼時候,我真的能如實知一切法呢?不講十種力,只講十種智,就在第十行位,修行者在十行位行法裡面的第十行位,得『知一切眾生十種智』。而這十種智要想到如來地的十種力,『智』要生起作用,這個作用誰開始的?從金剛幢菩薩開始的,在這智慧增勝、菩薩善根增勝,到這成就菩薩金剛種性智慧。
到十地位的時候怎麼樣呢?十方金剛藏諸佛現前,加持金剛藏菩薩演說菩薩大智慧光明三昧。這兩個十迴向位、十地位,種性是一樣的:一個是金剛幢,一個是金剛藏,都是金剛種性的。他們入的三昧核心也是一樣的:一個是智光三昧,小一點;一個是大智慧光明三昧,更全、更大。這是到十地位。
十地位在我們體驗裡面是什麼呢?就是我們報身世間那個善思惟,指向解脫與無上正覺那個善思惟,那個如實知一切眾生十種智,在我們眼耳鼻舌身一切法中呈現,在體驗中呈現。這是修行者第二次登地,到這得別教菩薩無上正覺。
在密法裡面怎麼描述這一個呢?就是從天上指向地下。十住、十行位是在我們報身世間的,它有指向眼耳鼻舌身一切體驗的能力,但是還沒到。我們剛才談到,自性本身生起一個力量,一直到我們眼耳鼻舌身的具體的體驗,這中間把它分成很多個步驟,把這個過程放慢,住行向地四位行法就是在這個過程裡面逐漸呈現出來。
普光明殿只是說了四位行法,把它分成四個階段,每一個階段裡面又按照十波羅蜜的方式,有十位行法,加起來四十個階段。龍樹菩薩有這個能力,自性本身生起一個力量,那個力量到我們眼耳鼻舌身的體驗,把它分成四部分,每一部分裡面又分十份,每一份是怎麼作用的把它說清楚。這是一種無上正覺的能力,我們修行者到解脫、到無上正覺,要有名相演說的能力,要有運用概念的能力,要有構建思想體系的能力,龍樹菩薩在《華嚴經》裡面都呈現出來。
這是十地位,金剛藏諸佛加持金剛藏菩薩說法,這裡面怎麼說呢?這裡談到是金剛藏菩薩『以毘盧遮那如來、應正等覺本願力故,威神力故,亦是汝勝智力故,欲令汝為一切菩薩說不思議諸佛法光明故。』前面這個差不多,這是『以毘盧遮那如來、應正等覺本願力故。』前面都是講『毘盧遮那如來往昔願力、威神之力。』這裡談到的是毘盧遮那如來、應正等覺本願力故,『本願力』簡單來講是什麼呢?當我們修行者到十地位的時候,十地位就是毘盧遮那如來那個本體所在的地方,我們生命中的一切法從哪生起的,說到底,是從這生起的。
在住行向地四位行法裡面,那個經首能够看到,三賢位:十住、十行、十迴向都有世尊上升天宮,十地位經首沒有世尊上升天宮,為什麼?因為十地位是世尊的常住處。三賢位為什麼要有世尊上升天宮?因為三賢位菩薩無量方便三昧生起的一切法一直到菩薩智光三昧生起的一法,這一塊還不是完整的無上正覺成就地。也就是說,我們談到概念、談到思惟、談到以思惟入一切法這個能力,還不是完整的無上正覺,什麼時候是完整的無上正覺?要到登地位,回到世間一切法。
在我們佛教裡面談到世尊入涅槃,世尊入涅槃的時候怎麼樣呢?背靠東、腳向南、面向西、頭向北。頭向北是什麼意思?世尊不入涅槃,在什麼地方不入涅槃?世尊完整的無上正覺的呈現是在北方,這是一種密法言說。北方就是我們眼耳鼻舌身的一切法,世尊無上正覺就是在眼耳鼻舌身的一切法中。那我們現在眼耳鼻舌身的一切法,我們為什麼體會不到別教菩薩無上正覺呢?因為我們從自性生起這一切法,直接就到那個結果,我們沒有去參與自性本身生起這一切法的時候,沒有辦法參與到這一切法生起的過程中。
龍樹菩薩為什麼要把住行向地四位行法,把自性本身那個力量到我們的生命體驗這個之間,要把它分成四份、四十份、五十三份?為什麼要說得那麼細?他就是告訴我們說我們要得解脫、要得無上正覺,要能夠在這個過程中的任何一個地方能夠生起參與。『參與』是什麼意思?參與就是我能夠掌控這一法的走向。怎麼去掌控的?菩薩以如實知,而能夠了知如何參與這一切法的流轉過程中。以如實知參與這一法的流轉,意味著我能夠掌控這一法流轉的走向。這一法生起,在我們凡夫種性來說,它瞬間就到眼耳鼻舌身的生命體驗裡面,沒辦法掌控,直到那個惡果現前了,我都沒辦法掌控。我只能夠裝看不見,進入無想定,認為這個就是解脫。這種就是自欺欺人式的解脫。
而龍樹菩薩說:這一法生起我知道,它從生起到體驗之間,它是怎麼流轉的,我在任何一個地方都可以有自我的參與,令這一法的走向改變。改變到哪呢?改變到這一法本來是指向娑婆世界的,我能夠讓它指向極樂世界、指向華藏世界,我們有這個能力。這個能力怎麼實施的?住行向地四位行法裡面龍樹菩薩就是表明這個:先把這個過程看清楚,然後再講我如何參與其中,讓這一法指向極樂世界、指向華藏世界。
在佛經裡面我們常常看到,諸佛菩薩往詣十方眾生世界無所障礙,並且這個速度是極快的。譬如壯士屈身臂頃,快到一彈指、快到一伸手,諸佛菩薩就能夠往詣十方世界無有障礙。他怎麼去的?就是靠這種方式去的,這一法生起,我想要讓它去娑婆世界,它就可以去娑婆世界;我想要讓它去極樂世界、去華藏世界、去十方諸佛世界,我都可以清晰、明瞭、穩定、必然地讓它指向那個世界。這種方式是什麼時候呈現出來的?在菩提場會《世界成就品》、《華藏世界品》講的就是這個。
當我們到如來地無上正覺的時候,華藏世界怎麼生起的?華藏世界是在我們體驗的一一法中可以生起的。它不是指我們宇宙裡面有多大,世界能看到二十層、二十維的時間、空間,不是這個意思。在我們一個念頭裡面就能呈現華藏世界,怎麼呈現出來的?就是在菩提場會普賢菩薩演說《世界成就品》、《華藏世界品》。華藏世界中間無邊妙華光香水海有二十層,那個二十層就是我們自己當下的我有一個念頭生起,這個念頭生起,這個念頭裡面都包含哪些成分?龍樹菩薩說:且慢,這個念頭生起,光這個念頭裡面我們就把它分成二十份。
這個念頭要指向哪一個世界?在《華藏世界品》裡面周圍有兩層、三層的世界生起,有兩三百個世界,每個世界裡面都有國土、有眾生、有呈現、有體驗。它是怎麼去的?我們在凡夫種性的時候,因為不瞭解這樣的方式,我們要到極樂世界、到華藏世界只能靠妄想,把極樂世界、華藏世界當作一個空殼、一個概念。而在《華嚴經》裡面要通過菩薩智慧把極樂世界、把華藏世界,讓它成為我們體驗裡面的一種現實。這個現實不是從天而降的,也不是自性本身本來就有的;我們有成就解脫與無上正覺的能力,但是我們並不是天生就有解脫與無上正覺的現實。這個現實怎麼呈現出來?要在一法一法當中去訓練,怎麼訓練的?住行向地四位行法就是在訓練這個。
就像十信位,智首菩薩向文殊師利菩薩提出那個問題一樣:我們如何才能得無過失身口意業?怎樣才能夠從如來地的十種智到如來地的十種力?普光明殿這一塊講的就是如何從自性本身提供的這種能力,我們有獲得解脫與無上正覺的能力,從這個能力到解脫與無上正覺的現實。
這是對比這一塊,十方同名諸佛加持菩薩說法。後面,十方諸佛給予菩薩智慧,在十住位的時候這談到『為增長佛智故,深入法界故』等等,所以這一塊意味著什麼呢?意味著我們修行者到十住位的時候,生起十住位行法,它的目標就是要增長佛智、深入法界。
這個增長佛智、深入法界,乃至於到十行位、十迴向位,這一些講到佛智,講到深入法界,是以菩薩善思惟的力量來成就的,來生起的,智慧有它的表現方式。般若智慧不是一個空殼,如果我們修行者不瞭解自性般若智慧的屬性,不瞭解自性般若智慧表現方式,不瞭解那個標準,我們就沒辦法開啟自性智慧,即便它現前,我們也不認識。
就好像我們談到見性位一樣,我們根本就不瞭解自性本身在什麼地方,自性本身有哪些屬性,它有哪些能力,但是我很想見性,這就不可能做到。當我們要談到見性的時候,我真的到見性位,就好像我們去見一個陌生人一樣,我見到他了,我能夠把他的樣子、言談舉止,說得清清楚楚,這才叫見性。如果不瞭解自性的屬性、自性的能力,那些能力的標準,體驗當中怎樣呈現,這一些沒有辦法見性。
今天的時間到了,就先給大家彙報到這。我們下一次繼續來看住行向地四位行法當中的菩薩說法。
【四位行法目錄】 【上一講】 【下一講】
《華嚴經·四位行法》 音頻下载
《華嚴經·四位行法》 視頻下载
《華嚴經·四位行法》 音頻文檔下载